Assortment of wiring diagram for solar panel to battery. Terry owen explains how to how to wire a leisure battery safely and attach multiple electrical devices to your caravans battery.
Wiring Diagram For Leisure Battery Diagram Base Website
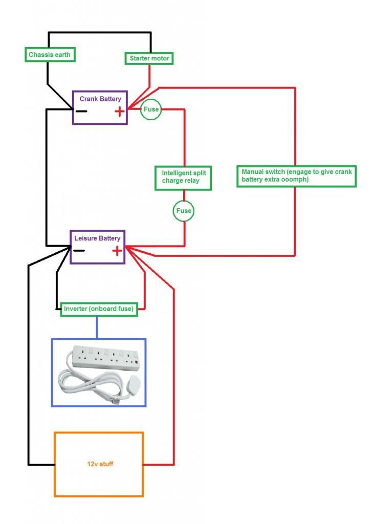
Leisure battery wiring diagram. The design of the bay window makes it ideal for a leisure battery install as there is a spare tray on the left hand side of the engine bay. How to do the wiring for a leisure battery on a vw t 5 camper van. A wiring diagram is a streamlined conventional photographic depiction of an electric circuit. A typical campervan split charging system has a device that connects the battery used to start the engine to the leisure battery when the engine is running. The rcb i installed has 2 breakers. This ensures two things first the caravan leisure battery can never supply the car with power so if you have a flat car battery it will not use the caravan battery to try to turn the engine over allowing the high starting current to destroy the caravan wiring and second it disconnects the caravans internal 12 volts systems.
From this lay the wiring loom across the back of the bus routing from left to right. The kit allows easy installation when used alongside the wiring diagram available on the website and contains all necessary cable for lighting and fridge installation. Buying a leisure battery. The shore cable connects to the rcb. I have heard so many stories from people who thought that you could use any battery as a leisure battery which is an expensive mistake to make plus you will have wasted all that time and energy installing it. Step 1 purchase a leisure battery and wiring.
When your engine is switched off and the battery voltage drops below 128v the relay will isolate your leisure batterys from your main starter. You can probably even lift the battery out and place it on the ground without. In addition to charging the leisure batteries from the engine and solar energy i also have a hook up facility. It reveals the elements of the circuit as streamlined shapes and the power and also signal links between the gadgets. 1 for a 3 pin 240v socket for charging 240v devices and another to power the batteries via the leisure battery charger. A super simple wiring diagram on how a split charge device directs power towards the leisure battery one it has been engaged.
You buy a new caravan and there are just two leads to the battery a positive and a negative. The most simple way to connect and disconnect the starter and leisure batteries is by using a battery isolation or master onoff switchthis just uses a high current switch to manually connect the batteries in parallel once the engine is running and allow charge through to the leisure battery and then disconnect them once the engine is turned off to isolate them and. Standard kit contents are. The problem with your leisure battery.

















